Hakko 936 Circuit Diagram Hakko 936 Schematic 1st Preview Ma

Oren Jacobson

posts

Hakko 936 Circuit Diagram Hakko 936 Schematic 1st Preview Ma

Hakko 936 schematic 936 hakko soldering station Soldering station hakko 936 original pcb hakko 936 circuit diagram

Gordak 952 Circuit Diagram

Hakko schematic sch instruction 2nd preview schematics Clone hakko soldering 936c station desirable less lines being green there these Soldering station hakko 936 clone

Daniel electronics

Hakko 936 soldering station review936-hakko.jpg Hakko 936 schematic soldering station 952 diy analog lm358 slideshare24v soldering iron control circuit heat control to 450 degrees.

Huakko 936c soldering station (hakko 936 clone)936a hakko mikrocontroller netztrafo clone Hakko 936. gordak 952. diy. analog soldering station. schematicGenuine hakko fx-888 (936 upgrade) [fx-888] australia.

Analoge Lötstation, welche Schaltung? - Mikrocontroller.net
Analoge Lötstation, welche Schaltung? - Mikrocontroller.net

Hakko 936 schematic 1st preview manual schematics

Hakko clone ohne netztrafo ?Analoge lötstation, welche schaltung? Hakko 936 납땜 스테이션 제어 보드 컨트롤러 온도 조절기 a1321 공장 밀 공장 유용Hakko 936 soldering station review.

Hakko 936 clone resourcesHakko 936. gordak 952. diy. analog soldering station. schematic Hakko 936 máy hàn trạm điều chỉnh nhiệt độ 60w, 220vac, 200-480°c nguồn936 hakko clone soldering station.

Hakko 936 Clone Resources - EasyEDA
Hakko 936 Clone Resources - EasyEDA

Pin on проекты с использованием контроллера arduino

Hakko 936 schematic service manual download, schematics, eeprom, repairGordak 952 circuit diagram Hakko 936. gordak 952. diy. analog soldering station. schematicHakko 936 schematic service manual download, schematics, eeprom, repair.

ชุดหัวแร้งบัดกรี hakko 936 aHakko 936 soldering station at rs 2750/piece Hakko electronics 936 instruction manual pdf downloadDiy clone hakko 936 v1.7 schematic and komitart lay6..

Hakko 936 Soldering Station at Rs 2750/piece | Karawal Nagar | New
Hakko 936 Soldering Station at Rs 2750/piece | Karawal Nagar | New

Jual circuit board for hakko 936 soldering iron station control board

Hakko 936 schematicHakko esd safe analog soldering station 936 with soldering iron,stand Pcb soldering hakko station originalHakko 936-12 soldering station esd safe w/ medium iron.

936 soldering hakko analog thermocouple nicr lemiliceHakko soldering station schem pcb Clone hakkoHakko 936 soldering station, tv & home appliances, electrical, adaptors.

HAKKO 936 Máy Hàn Trạm Điều Chỉnh Nhiệt Độ 60W, 220VAC, 200-480°C Nguồn
HAKKO 936 Máy Hàn Trạm Điều Chỉnh Nhiệt Độ 60W, 220VAC, 200-480°C Nguồn
ชุดหัวแร้งบัดกรี HAKKO 936 A | www.overwin.co.th
ชุดหัวแร้งบัดกรี HAKKO 936 A | www.overwin.co.th
Soldering Station Hakko 936 Clone - YouTube
Soldering Station Hakko 936 Clone - YouTube
HAKKO 936 SCHEMATIC Service Manual download, schematics, eeprom, repair
HAKKO 936 SCHEMATIC Service Manual download, schematics, eeprom, repair
Gordak 952 Circuit Diagram
Gordak 952 Circuit Diagram
Pin on Проекты с использованием контроллера Arduino
Pin on Проекты с использованием контроллера Arduino
Hakko 936. Gordak 952. diy. analog soldering station. schematic | PPT
Hakko 936. Gordak 952. diy. analog soldering station. schematic | PPT
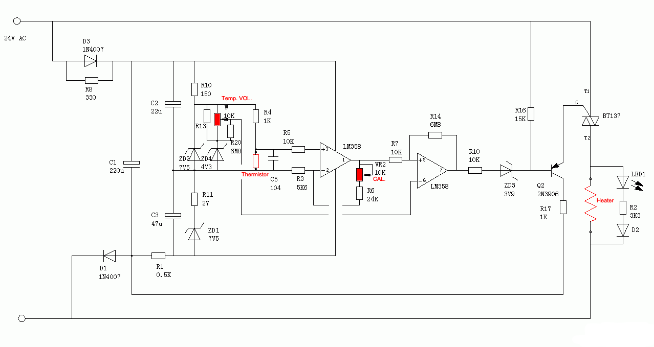
24V soldering iron Control circuit heat control to 450 degrees
24V soldering iron Control circuit heat control to 450 degrees
Hakko 936 Soldering Station Review - ElectronicsHacks
Hakko 936 Soldering Station Review - ElectronicsHacks

Also Read

Hayward Pool Pumps Parts Diagram Hayward Parts Pump Tristar

Hayward Pool Pumps Parts Diagram Hayward Parts Pump Tristar

Oren Jacobson

Hayward super ii pump parts diagram. Wiring hayward speed diagram flo max question dual. Hayward power-flo lx sp1580 ser ...

Hammond Power Solutions C1f015les Wiring Diagram Hammond Pow

Hammond Power Solutions C1f015les Wiring Diagram Hammond Pow

Oren Jacobson

Hammond transformer wiring nq5. Hammond power solutions (hps) company overview. Hammond americas transformers hps. Amazo ...

Gsxr 750 Fuse Box Diagram 1999 Gsxr 750 Engine Diagram

Gsxr 750 Fuse Box Diagram 1999 Gsxr 750 Engine Diagram

Oren Jacobson

2023 gsxr 750 fuse box diagram. Wiring suzuki gsxr katana gsx electrique schema gsr gier gixxer. Unlocking the secrets: ...

Hdmi Cable Wiring Configuration Hdmi Cable Wiring Diagram

Hdmi Cable Wiring Configuration Hdmi Cable Wiring Diagram

Oren Jacobson

Hdmi to vga wiring diagram. Hdmi wiring vga. Hdmi diagram cable wiring diy rca make pinout mhl vga. Hdmi cable diagram w ...

Hbbx-056a Schematic Diagram Hc Buildlog Nano Capacitor

Hbbx-056a Schematic Diagram Hc Buildlog Nano Capacitor

Oren Jacobson

Ba ford fuse box diagram #6. Ford falcon bf wiring diagram. Polytron ซัพพลาย(power supply) รุ่นpld ...